文字サイズ
気になる症状はありませんか?
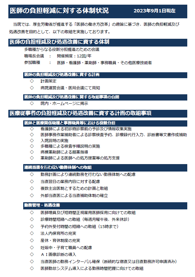
恵佑会第2病院 お知らせ 医師の負担軽減に対する体制状況について

お知らせ

2023/09/01

医師の負担軽減に対する体制状況について

当院では、厚生労働省が推進する「医師の働き方改革」の趣旨に基づき、医師の負担軽減及び処遇改善を目的として、以下の取組を実施しております。

医師の負担軽減に対する体制状況

PDFデータはこちらから

一覧へ

TOP